院内各单位:
为深入贯彻新时代党的建设总要求,推进全面从严治党向纵深发展,根据上级工作安排,结合学院《关于开展深入贯彻中央八项规定精神学习教育的通知》相关要求,巩固深化党纪学习教育成果,进一步营造遵规守纪、干事创业的良好氛围,深化“聚力”党建品牌,助力学院高质量发展。学院定于5-6月份开展第十四届“廉洁文化建设月”活动。
一、活动主题
本次活动以“聚力清风,机电廉行”为主题,坚持以习近平新时代中国特色社会主义思想为指导,结合学院实际,从“理论铸魂、文化浸润、实践赋能、警示促廉”四个维度精准发力,通过形式多样、丰富多彩的活动,充分展示学院在新时代廉洁文化建设中的创新探索与生动实践。
二、活动安排
活动范围:全体师生
活动时间:2025年5-6月
三、活动内容
(一)理论铸魂
以案为鉴守初心,以纪为堤筑防线。持续巩固和深化党纪学习教育成果,把深入贯彻中央八项规定精神学习教育内容纳入各类干部教育培训,聚焦重点岗位、重点领域、重要工作、重要环节,通过专题辅导、典型案例剖析、沉浸式警示教育、院级党组织书记专题党课等方式,教育引导广大党员、干部,尤其是年轻干部、外派干部、关键岗位干部,强化纪律规矩意识,夯实廉洁从政根基,筑牢拒腐防变的思想道德防线。
(二)文化浸润
传承师道树清风,坚守匠心育英才。开展廉洁从教人物专访,选树宣传最美教师、教学名师等优秀教师先进事迹,充分利用各类校园媒体平台,大力宣传他们在坚守科研伦理、廉洁从教方面的感人故事,教育引导广大教师崇德尚美、敬业立学。
清风校园新成效,机电廉行新实践。立足学院廉洁文化建设实际,深度挖掘革命文化、社会主义先进文化、中华优秀传统文化中蕴含的丰富廉洁理念。结合学科特点,举办“廉洁文化作品展”,全方位、多角度集中展示院内各单位在推进全面从严治党、发挥学科特色赋能廉洁校园文化建设等方面的生动实践和丰硕成果。
(三)实践赋能
清风正气塑品格,培根铸魂育新人。聚焦新时代青年成长需求,将廉洁教育与专业学习、社会实践深度融合。通过开展2025届毕业生廉洁从业“最后一课”、志愿服务活动、专题党课、主题征文等活动,构建“知廉、践廉、传廉”三维一体的育人体系,培养广大青年学生学法、知法、守法、用法的良好习惯,切实达到以法育人、以德修身的教育效果。
(四)警示促廉
清廉思政一体化,学科赋能强品牌。持续深化廉洁课程建设,推动思政课建设与党的创新理论武装同频共振。积极动员广大思政课教师和专业课教师,深入挖掘各学科专业课程中蕴含的廉洁文化元素,大力推进“学科基因+廉洁文化”深度融合的课程思政建设,精心打造系列廉洁微课。将党的创新理论、廉洁纪律要求巧妙融入课堂教学,不断创新清廉育人体系,让廉洁文化在课堂教学中落地生根。
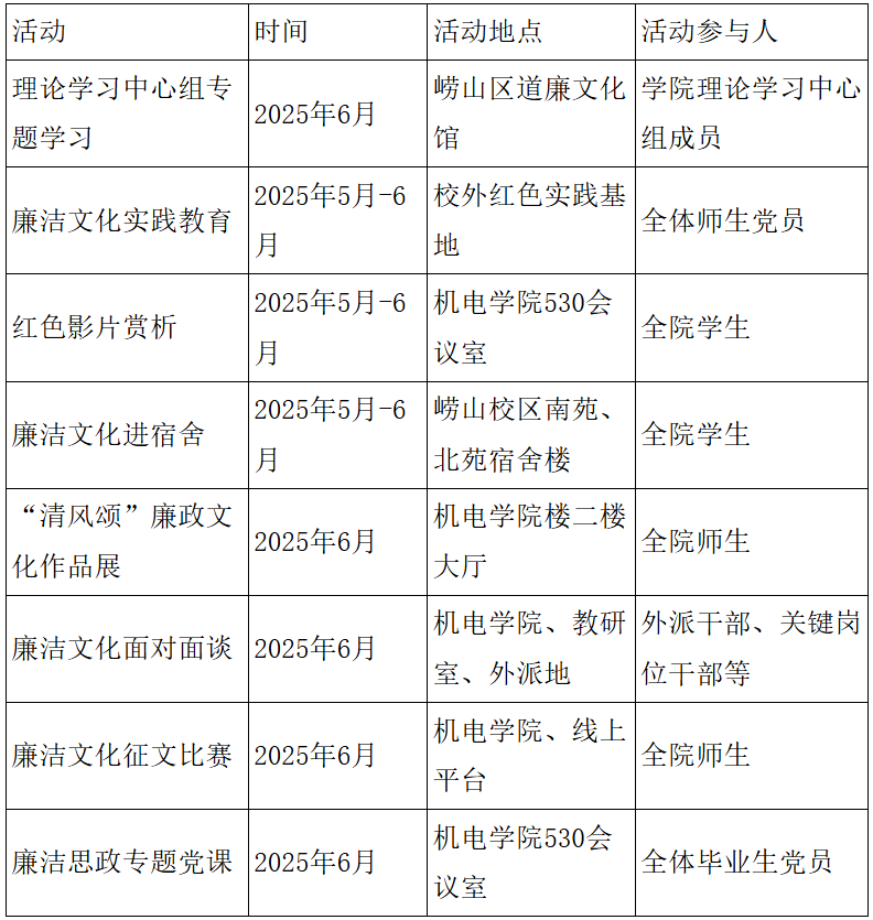
四、活动安排

五、活动要求
(一)加强组织领导,提高思想认识。清廉校园建设是推进全面从严治党向纵深发展、向基层延伸的重要举措,院内各单位要把开展好“廉洁文化建设月”系列活动作为深入贯彻中央八项规定精神学习教育的一项重要任务,及时研究部署,精心谋划、认真组织,确保活动取得实效。
(二)创新形式内容,突出特色亮点。围绕打造风清气正的校园政治生态目标,紧密结合自身工作实际和学科特点,积极探索、创新活动形式和内容。院内各单位充分发挥主观能动性,打造具有特色的廉洁文化活动品牌,使廉洁文化真正深入人心。
(三)及时凝练总结,加强宣传引导。院内各单位应及时总结,凝练特色亮点,充分利用校园网、“青科机电发布”微信公众号等多媒体平台,切实增强廉洁文化在网络空间的辐射力和影响力,共同营造浓厚的廉洁文化建设氛围。
请于6月20日前,院内各单位将活动总结及优秀作品相关材料发送至邮箱03608@qust.edu.cn。学院党委将加强调度,活动组织开展情况纳入院内各单位工作考核。
pg电子官方网站党委
2025年5月30日