当前位置: 学院首页 > 公告通知 > 正文
pg电子官方网站校级教改立项结题和推荐名单公示
2020-10-27 14:50 点击数:


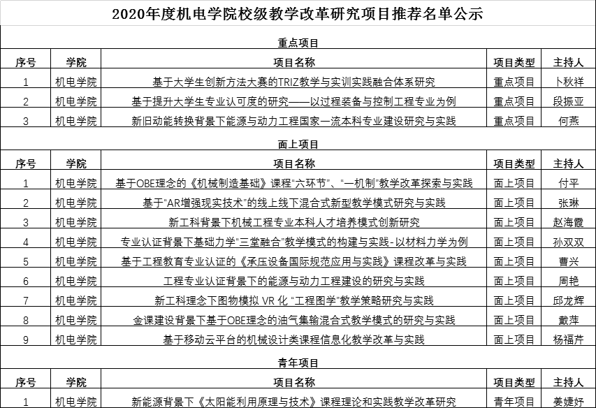
    根据学校《关于开展2020年度校级本科教学改革研究项目立项申报暨2018年度校级教改项目结题工作的通知》要求,pg电子官方网站开展了校级教改项目评审工作,经项目负责人申报,学院评审,共通过验收准予结题10项(其中2项暑期提前结题),推荐新立项13项,现将结果公示如下:



公示期为三天,公示期内如有异议,请联系教学办。